Software Testing
Quality Assurance Services
By delivering a flawless, bug-free software experience through our expert software testing services, you can gain customer trust and enhance your brand reputation
Client Satisfaction: A Testament to Our Success



























Software Testing Solutions
Narola Infotech is a trusted provider of software testing services, dedicated to delivering top-notch, performance-driven solutions. Whether through manual or automated testing, we consistently ensure complete client satisfaction. Furthermore, we leverage advanced methodologies, alongside the latest tools and technologies, to guarantee the highest quality outcomes.
Why Choose Testing Services?
- Enhance User Experience
- Deliver a Reliable, Secure, and Fast Product
- Ensure Fully Operational Functionalities
- Reduce Costs by Identifying Risks Early
Investing in testing ensures long-term efficiency, stability, and optimal performance for your product.
Automation Testing
Due to its robustness and efficiency, automation testing has become a key tool for software testing service providers. By implementing automation, we empower businesses to achieve precision with a rapid and seamless testing process. Moreover, we ensure that your product is bug-free by developing automated test scripts, utilizing both web automation testing and mobile automation testing to cover all bases.
Manual Testing
We provide comprehensive manual software testing services, including functional, usability, performance, API, and security testing for both web and mobile applications. In addition, we offer GUI, responsive, and cross-browser testing for web applications, along with UI/UX testing for mobile applications. Ultimately, our goal is to ensure 100% efficiency of your product from an end-user perspective.
API Testing
With our extensive range of quality assurance software testing services, including API testing solutions such as functionality testing, reliability testing, load testing, security testing, and negative testing, we help you significantly improve your app's functionality. As a result, you can achieve seamless user engagement and enhanced overall performance.
Security Software Testing
In an era where cyberattacks are highly prevalent, ensuring your systems are thoroughly protected and free from vulnerabilities is more important than ever. To achieve this, it’s essential to partner with a trusted software testing company like Narola Infotech. Our penetration software testing services ensure that your application remains secure, safeguarding it from online crimes and data phishing attacks.
Performance Testing
Our performance testing solution provides innovative value-generating solutions like load testing and stress testing. Our software application testing services study the responsiveness and stability of your application and identify performance-related bottlenecks.
Compatibility Software Testing
Our software testing consultancy services offer comprehensive compatibility testing solutions, including browser compatibility, application compatibility, network compatibility, version compatibility, as well as forward and backward compatibility testing. These services help you understand your software's acceptability across various run-time environments, ensuring optimal performance in diverse settings.
Quality Assurance & Testing Services
We offer comprehensive testing services for various web applications, including SaaS and cloud-based platforms. Our thorough quality assurance process identifies and addresses issues like security vulnerabilities, traffic load challenges, integration errors, and compatibility concerns, ensuring you launch a high-performing, competitive application.
Core Web Application Testing Techniques We Provide:
- Functionality Testing
- Usability Testing
- Security Testing
- Compatibility Testing
- Cross-Browser Testing
- Performance Testing
- Responsive Testing
- Interface Testing
- GUI Testing
- Full Cycle Testing
Your mobile app must deliver flawless performance across all devices and platforms, while also ensuring a seamless user experience. To achieve this, our mobile app testing services focus on maximizing the quality, usability, and security of your app, ensuring it meets the highest standards.
Key Mobile App Testing Techniques We Provide:
- Functionality Testing
- Usability Testing
- UI/UX Testing
- Compatibility Testing
- Performance and Load Testing
- Security Testing
- Installation Testing
- Localization Testing
- Mobile Device Testing
- Full Cycle Testing
Why Opt for Software Testing Services with
My Invented
Delivering tailored, user-focused solutions designed to meet specific client needs, Narola Infotech ensures high-quality software testing that not only drives measurable business outcomes but also empowers brands to thrive in an ever-evolving digital environment.
- Advanced Development Approach
- Flexible Engagement Model
- User Oriented Ideology
- All in one - From Development to Hosting
- Better Performance Guarantee
- Assured Security Compliance
- Post launch Support & Maintenance
- Ready to Launch Solutions
Mobile App Development Process
We meticulously adopt our tailored Agile + Iterative approach for every project, thereby ensuring seamless execution, impeccable quality, and the timely delivery of all outcomes
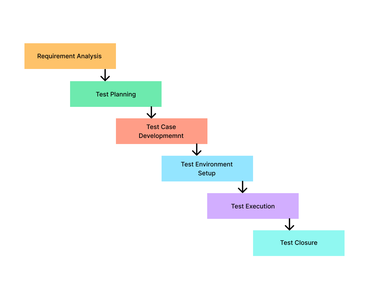
Our Process
Our structured software testing methodology ensures top-notch quality assurance for your software. Specifically, this six-step process includes requirement analysis, strategic planning, test case creation, setting up the test environment, executing tests, and concluding with detailed closure activities.
Adaptable Solutions to Meet Your Business Objectives
Fixed price model is the best choice for projects with well-defined scope and requirements. In this model, all project requirements along with the time and cost, the core objectives and deliverables for the project are pre-defined.
Benefits of our Fixed Price Model
- Resource, time & cost is discussed before the project begins
- Low risk as cost and timeline are predefined
- Change in scope only on your approval, ensuring budget never exceeds
- Billing is based on milestones completed
- Tech Lead is assigned for no additional cost to help you manage your project
The dedicated model works best for quick scaling or when your project requires expert developers to work on a long-term basis. You can hire dedicated mobile app developers for your project working exclusively for you, and you retain complete control over processes and drive strategy to manage resources.
Benefits of Hiring Software Testing expert from My Invented
- Best in class professionals who focus only on your project.
- Hire Required Resource in 3 Days*
- Choose Hourly or Monthly pricing model
- Direct Control over the resources
- Daily Work Updates
This model is best suited for projects where the scope is not clearly defined and requirements are dynamic and constantly changing. The Time & Material model works if it is not possible to implement specifics or divide a project into several smaller stages.
Benefits of our Time & Material Model
- Flexiblibilty to modify project specifications allowing you to experiment new ideas
- Change resources based on project's evolving lifecycle
- You can decide either to make hourly, daily, weekly, or monthly payment
- Tech Lead is assigned for no additional cost to help you manage your project
Frequently asked questions (FAQ)
How much do your software testing services cost?
The cost of software testing services varies according to the complexity of applications and methods used. To know the same, let us know your requirements.
Can I get a free quotation for testing services
Yes. You can get a free quotation for our testing services once you brief us about your requirements.
Can you help figure out what type of testing I need?
Yes. Our experts can guide you with the best testing methodologies according to your project.
